[本站 资讯] 日前,交通运输部印发《交通强国建设评价指标体系》,贯彻落实《交通强国建设纲要》《国家综合立体交通网规划纲要》,提出三级指标体系设置、20项国家综合指标,科学引导各地区、各行业加快建设交通强国。全文如下:
交通强国建设评价指标体系
为贯彻落实《交通强国建设纲要》《国家综合立体交通网规划纲要》,客观评估交通强国建设进程和开展国际对标,科学引导各地区、各行业加快建设交通强国,充分发挥交通强国建设评价指标体系的“标尺”和“指挥棒”作用,制定本指标体系。
总体要求
以习近平新时代中国特色社会主义思想为指导,深入贯彻党的十九大和十九届历次全会精神,立足新发展阶段,完整、准确、全面贯彻新发展理念,服务构建新发展格局,坚持以人民为中心的发展思想,着力推动交通运输实现“三个转变”,打造“四个一流”,坚持典型引领、可比可取,构建以国家综合指标为统领,行业指标、省域指标为基础的交通强国建设评价指标体系,切实发挥引导作用,加快建设人民满意、保障有力、世界前列的交通强国,为全面建设社会主义现代化国家当好开路先锋。
指标体系设置
我国综合交通运输体系覆盖范围广,区域间、城乡间、行业间发展不平衡。综合考虑,交通强国建设评价指标体系按照1个国家综合指标、5个行业指标和31个省域指标进行设置。
国家综合指标:聚焦综合交通运输,注重国际横向比较,设置国家综合指标,科学定位我国交通运输发展水平,科学引导行业、省域层面的指标设置。
行业指标:在国家综合指标框架下,设置铁路、公路、水运、民航、邮政5个行业层面指标,充分体现行业特点。
省域指标:在国家综合指标框架下,设置31个省域层面指标,既包括“共性指标”,以评价省域发展水平和进行横向比较,又设置“个性指标”,以体现省域差异化特点。
指标选取原则
引领性。满足人民日益增长的美好生活需要,落实共同富裕要求,契合交通强国建设重点任务,充分发挥指标体系对加快建设交通强国的“标尺”和“指挥棒”作用。
代表性。坚持问题导向与目标导向相结合,聚焦交通运输发展存在的主要问题和短板,瞄准交通强国建设目标任务,遴选“牵一发而动全身”的典型指标。
可比性。对标国际先进水平,着眼交通强国建设共性需求,立足不同行业、不同地区发展实际,利于横向、纵向对比分析,遴选便于比较的指标。
获取性。在既有统计方法数据基础上,尽量采用可取、易得、计算简单的数据,并充分利用新技术新方法新手段获取数据。
时效性。根据新形势新要求,结合交通强国建设进程,对指标体系进行定期评估,视情调整完善,更好适应加快建设交通强国的需要。
国家综合指标构成
综合考虑各地区、各行业特点,注重交通运输与经济社会、生态环境相协调,统筹发展和安全,围绕“安全、便捷、高效、绿色、经济”,从“基本特征、评价维度、评价指标”三级设置20项评价指标。相应设置部分表征指标,供行业、地方制定指标参考,具体见附件。

安全
“安全”是交通发展的永恒主题,是经济社会稳定发展的重要前提。重点从生命安全、应急保障、自主可控3个评价维度设置4项指标。
交通运输安全性。该指标反映贯彻统筹发展和安全要求,主要体现交通基础设施建设、运输服务、交通运输工具装备等安全运行能力及行业安全生产关键岗位从业人员素质。交通系统韧性。该指标反映交通运输系统稳定性与可靠性,主要体现综合运输通道、客货运枢纽、关键路段工程、重 要港口航道等交通基础设施在重大突发事件下的可替代、易修复、抗毁坏能力等。
应急响应水平。该指标反映在重大突发事件发生后的快速响应能力,主要体现在及时启动应急响应,迅速实施应急救援、交通运输保障,有效降低减轻突发事件影响等。
交通设施装备水平。该指标反映交通运输设施装备技术水平,主要体现我国交通运输领域设施、装备、产品等核心技术方面的先进程度以及自主可控能力。
便捷
“便捷”是对交通供给能力和质量的要求,提高交通基础设施通达程度,便利人民群众出行,注重交通运输服务公平性,增强人民群众获得感。重点从覆盖广泛、快捷顺畅2个评价维度设置5项指标。
交通基础设施覆盖衔接水平。该指标反映交通基础设施、运输服务的空间布局和衔接水平,主要体现各方式、各层级交通运输网络的通达覆盖水平。
对外连通度与国际化水平。该指标反映我国与其他国家的交通连通程度,交通运输对产业链、供应链的运输保障水平,主要体现我国对外交通运输服务的覆盖能力和国际物流供应链服务保障能力。
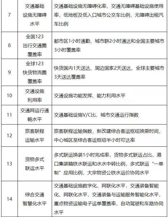
交通基础设施无障碍水平。该指标反映交通基础设施服务老年人、残疾人、孕妇儿童等特殊群体无障碍出行及正常使用情况,主要体现特殊群体出行便利程度和服务水平,满足老龄化社会交通需求,提升交通运输服务人性化、精细化水平。
全国123出行交通圈覆盖率。该指标反映都市区1小时通勤、城市群2小时通达和全国主要城市3小时覆盖的人口情况。
全球123快货物流圈覆盖率。该指标反映快货国内1天送达、周边国家2天送达、全球主要城市3天送达的覆盖情况。
高效
“高效”是对交通供给效率的要求,充分利用物联网、大数据、人工智能等先进技术手段,提高交通基础设施利用效率、衔接转换效率、运营管理效率和交通网运行通畅水平,发挥各种运输方式的比较优势和组合效率。重点从高效利用、一体协调、智能创新3个评价维度设置5项指标。
交通设施利用率。该指标反映设施利用合理化水平,主要体现交通设施利用效率。
交通网运行通畅水平。该指标反映交通网络运行的通畅程度,主要体现合理运行速度区间的占比情况、设施能力和需求匹配情况。
旅客联程运输水平。该指标反映旅客出行一体化服务水平,主要体现交通运输全链条高质量服务能力。
货物多式联运水平。该指标反映货物通过两种及以上运输方式一体化装载、衔接和转运的效率及发展水平。
综合交通智慧化水平。该指标反映交通基础设施、交通装备、运输服务和交通管理智能化水平以及系统的智慧化发展程度。
绿色
“绿色”是满足人民对优美生态环境的需要,推动形成绿色交通发展方式,提高资源集约节约化水平,促进交通与自然和谐共生。重点从生态环保、集约节约2个评价维度设置3项指标。
交通运输工具主要大气污染物排放与碳排放水平。该指标反映由交通运输工具产生的大气污染物与二氧化碳排放下降情况,体现减排效果。
交通与环境协调发展水平。该指标反映交通运输绿色发展水平及能源综合利用效率,重点从城市绿色出行水平和新能源载运工具推广应用等方面进行衡量。
交通基础设施空间资源集约化水平。该指标反映综合交通及各运输方式对土地、岸线、线位等国土空间资源集约节约利用情况。
经济
“经济”是对交通投入产出比率的要求,体现用户以可承受的价格享受到高品质、高性价比的运输服务,全面适应并支撑经济社会发展。重点从经济适应、支撑有力2个评价维度设置3项指标。
交通支出可承受能力。该指标反映人民群众对交通运输时间成本和支出费用的可承受能力,以及交通基础设施建设财务可持续能力、全生命周期成本可承受能力、有效防范债务风险能力。
交通运输对经济增长贡献率。该指标反映交通运输业对GDP增长的全部贡献程度,包括直接贡献和通过促进消费、带动相关产业增长的间接贡献等。
通道枢纽经济发展水平。该指标反映运输通道和交通枢纽建设对经济引领促进水平,体现对客流、物流、资金流、信息流等集聚带动作用,以及促进经济要素循环、推动交通与周边经济协同发展的能力。
实施要求
加强组织领导。充分发挥交通运输部加快建设交通强国领导小组的统筹领导作用,完善部门协同、上下联动的实施工作机制。领导小组办公室要加强对行业、省域指标研究制定的指导,整体有序推动指标体系制定、实施和完善等工作。
完善体系构建。领导小组办公室要抓紧制定交通强国建设评价指标测算指南,遴选引领性强、条件成熟的指标向全国推广。国家铁路局、中国民用航空局、国家邮政局要结合自身特点,提出符合行业实际情况的指标。各省级交通运输主管部门要从本地区实际出发,加快制定指标体系,积极引入第三方评估,确保指标体系尽快落地。鼓励京津冀、长三角、粤港澳大湾区、成渝地区双城经济圈等区域,建立区域协调联动机制,携手研究建立区域指标。鼓励具备条件的中心城市研究建立市级层面指标。
实行定期评估。根据新形势新要求,对指标体系进行定期评估,视情调整完善。创新数据采集方式方法,健全交通运输统计体系,充分利用大数据、云计算等先进技术,夯实数据获取能力,拓展数据来源渠道,提升调查研究和分析能力。
附件:



深圳汽车网